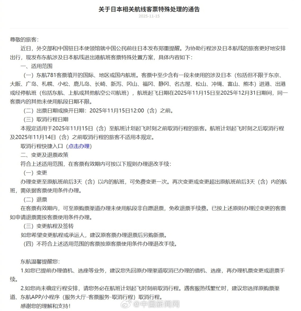
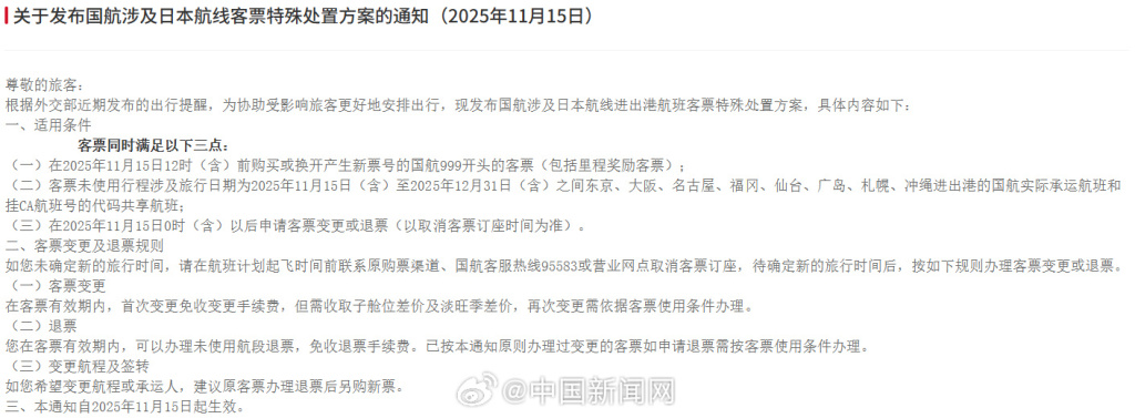
首页 > 生活 三大航司发布日本航线客票处理通知:机票可免费退改 15日,中国南方航空股份有限公司发布《关于日本航线客票特殊处理的通知》,中国国际航空股份有限公司发布《关于发布国航涉及日本航线客票特殊处置方案的通知》,中国东方航空股份有限公司发布《关于日本相关航线客票特殊处理的通告》。