张核子控股公司起诉多个卫健局
最近为了要回口罩期间的核酸检测费,医疗圈牛人 " 核酸大王 " 张核子所在的核子基因,直接起诉各地卫健局!
自去年开始,深圳核子华曦医学检验实验室开始陆续起诉多个地区的卫生健康管理局,主要以莆田市为主,还有一家呼伦贝尔市海拉尔区卫生健康委员会。



核酸检测企业要回 " 陈年老账 " 是当今类似第三方检验所如金域等遇到的第一大难题,也只有猛人如张核子般才如此这般不按套路出牌,直接起诉卫健局要回款。核酸检测企业讨了一年债 。

张核子,男,毕业于中国医科大学,医学硕士。现任核子基因集团(深圳)董事长、深圳市核子基因科技有限公司等多家公司法定代表人。
他最火的时候,是 2022 年核酸检测开展的如火如荼的时候。张核子打造的核酸帝国核子华曦实验室,覆盖了 45 座城市,累计检测超 7 亿人次,被称为 " 核酸大王 "。
有网友称 " 哪里有他的公司,哪里疫情爆发 ",随后兰州卫健委的一则 " 核酸造假 " 的通报,让核子华曦引爆舆论,全网寻找张珊珊,导火索都指向了张核子。
疫情消退后,陆续传出张核子进军房地产、预制菜的消息,每次都能引起舆论关注。核酸检测结果谎报背后:涉事第三方检测机构曾被罚,旗下检验室检验室遍布全国!" 核酸大王 " 张核子成老赖,被限高!!!有点嚣张啊!" 核酸大王 " 高调回应被限高!!!
在官方宣传的业务介绍中,核子基因主要提供司法鉴定、健康管理、医学检验、科研服务的业务。官网显示的布局中," 核子基因服务网点遍布全国,并已在全国直营分公司有 54 家、33 个标准化实验室 "。

资料显示,深圳核子基因背后的实际控制人为张核子,其直接持有深圳核子基因 64.83% 的股权。
在核子基因的官方微信公众号上,曾发布一篇介绍张核子的文章写道,张核子 1990 年考入中国医科大学,成为我国第一批 DNA 鉴定研究生。毕业后深圳市公安局以高新技术人才引进到深圳市公安局工作,筹办中国最早的 DNA 鉴定中心。
离开公安局后,张核子自主创业成立了深圳市红石别墅装饰公司,在 2012 年成立深圳市核子基因。该文章还讲到,张核子有两个人生目标," 第一个目标是不断研发及创造更好的基因技术。第二个目标是让基因技术渗透到老百姓的生活中,让人类的寿命延长 10 岁以上。"
值得注意的是,张核子还在该文章中评价," 现在做基因检测的公司俯拾即是,但是现今市场其实只有两类公司,3% 是靠谱的,97% 都是不靠谱的 "," 我只做 3%"。
百张牌照,三种模式
深圳市核子基因科技有限公司成立于 2012 年 4 月 27 日,注册资本 3709.13248 万元人民币,法定代表人张核子,经营范围包括基因检测产品的技术开发、健康信息咨询(不含医疗行为及限制项目);与基因相关的技术开发;生物制品技术开发等项目。
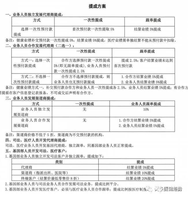
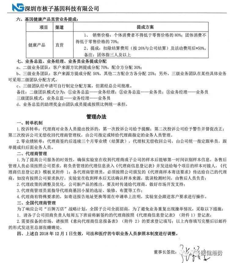
据公司官网介绍,核子基因集团成立于 2012 年,是一家集基因技术研发、市场应用于一体的高新科技型企业,分司法鉴定、医学检验、健康管理,科研服务四个板块。目前核子基因集团已经发展出了 44 个直营分公司,928 名核心代理商,565 家基因加盟小屋,并号称 " 在全国拥有 100 块基因检测牌照 "。附核子基因集团全国业务人员薪酬制度:


而在目前,该公司对外宣传的代理加盟模式共有三种,0 基础的代理商也可以合作,这三种模式分别是:一,基因小屋;二,创客代理;三,区域独家代理,加盟费最少为 32.72 万元。


那么代理商是如何通过核子基因进行盈利的呢?以基因小屋为例,它的盈利方式分为七种:1. 主动上门的客户;2. 渠道商合作;3. 组织会议营销;4. 客户增值服务;5. 可开拓医疗业务;6. 可开拓司法业务;7. 推荐代理商。至于利润,按照核子基因官方的说法:一个基因小屋成本 5~10 万元,平均月利润 3~5 万元, 年利润 45 万元左右。而模式三中的地级市独家代理,则可设十家基因小屋,年利润可达 500 万元。

毋庸置疑,张核子的身份是核子基因集团的创始人兼总裁,但他同时还涉足了其他行业的多家公司。而在目前来看,由张核子担任股东的企业,如北京红石维亚装饰工程有限公司、深圳市联动通信发展有限公司、深圳市红石房地产顾问有限公司等多家企业都已处于吊销或注销的状态。
