甘肃航协删除滑翔伞飞行事件调查报告:有个小问题没商讨清楚
近日,一名男子在滑翔伞飞行时意外被云吸至 8000 多米高空,全身结冰奇迹生还的视频,引发热议,相关部门介入调查。
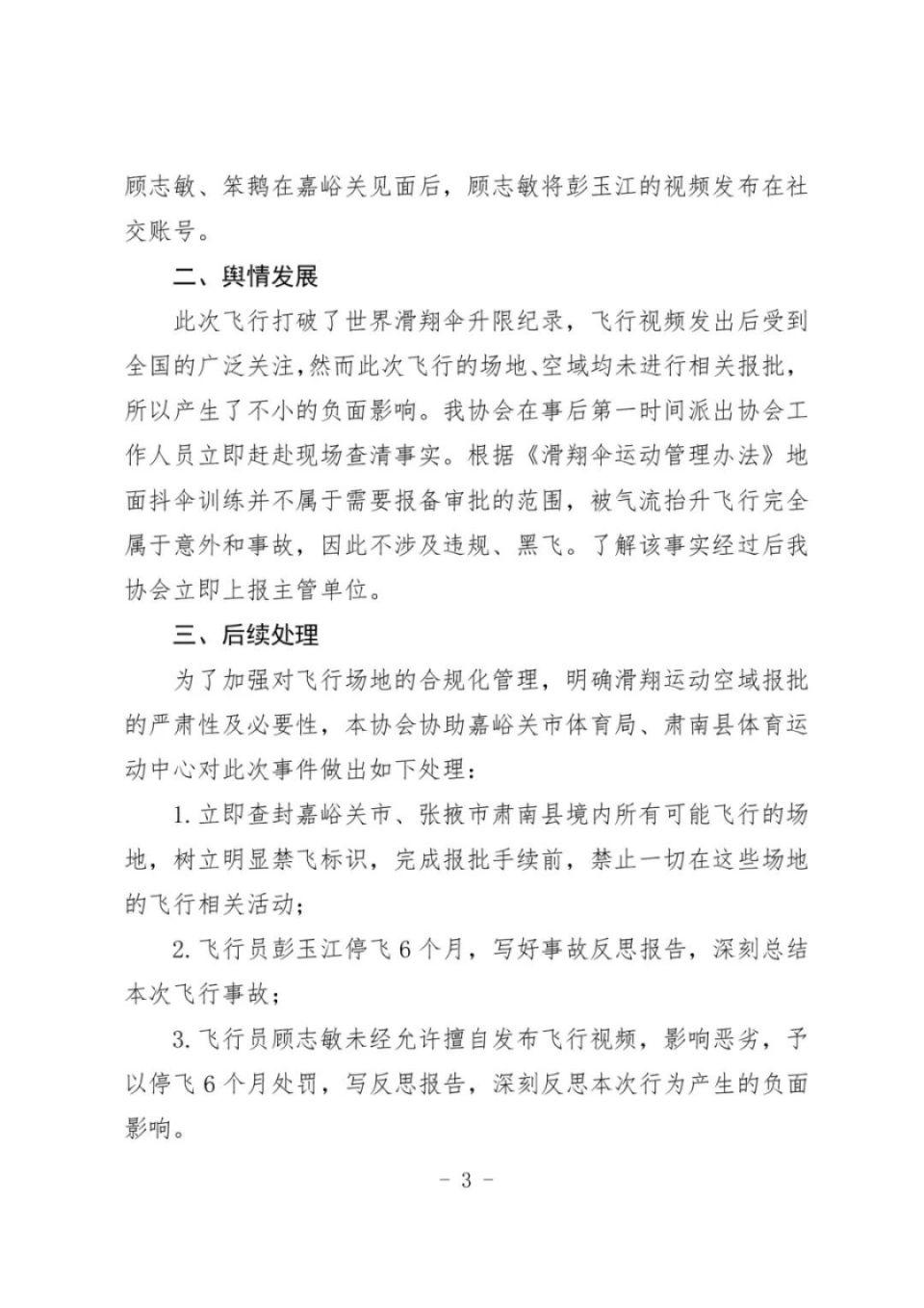
5 月 28 日,@甘肃省航空运动发布了《关于彭玉江在祁连山区域飞行事件的报告》,详细还原了事件经过及后续处理结果。
同日,大河报《看见》记者从甘肃省航空运动协会了解到,上述报告确系该协会发布。其工作人员称," 现在应该已经撤回了,因为有一个问题没有商讨清楚。这个大方向是确定的,还有一些细节的小问题,具体是什么问题不便透露 "。

其表示,该报告修改后会再次发布。




上述报告称,彭玉江于 5 月 24 日上午 11 点多使用无动力滑翔伞在甘肃省肃南县祁丰乡土垯板的位置进行地面抖伞练习,高度海拔 3000 米,练习初期天气晴朗,地面抖伞时突然遇大风离地,顺地势向前飘出,一路风力逐渐增大感觉无法降落,并遭遇 " 云吸 " 现象 ( 下方气压远高于上方云内气压,形成了强烈的上升气流 ) ,彭玉江感受到高速的上升后 , 立即做出多个消高动作如 " 双边大耳朵 "" 螺旋下降 ""B 组失速 " 等,试图脱离上升气流,但都操作无效。进云后彭玉江无法辨识方向 , 数次出现滑翔伞前扣及大折翼,被动抬升至 8589 米的高处。彭玉江在被动上升过程中已出现意识模糊、短暂昏迷等危险身体状况,随着空中的气温降低,冰冷的空气刺激身体勉强恢复部分操作意识,使其控制滑翔伞逐渐安全降落,至肃南县祁丰乡天生牧场附近降落,降落点海拔 1800 米。彭玉江降落后对讲机联系顾志敏 , 但已失去联系 , 遇到路过的车,乘车至嘉峪关市。
报告还称,根据《滑翔伞运动管理办法》地面抖伞训练并不属于需要报备审批的范围,被气流抬升飞行完全属于意外和事故,因此不涉及违规、黑飞。
此外,报告显示,该协会协助嘉峪关市体育局、肃南县体育运动中心对此次事件做出了多项处理:飞行员彭玉江停飞 6 个月,写好事故反思报告,深刻总结本次飞行事故 ; 飞行员顾志敏未经允许擅自发布飞行视频,影响恶劣,予以停飞 6 个月处罚,写反思报告,深刻反思本次行为产生的负面影响。
5 月 28 日 16 时 10 分许,记者注意到,@甘肃省航空运动已删除了《关于彭玉江在祁连山区域飞行事件的报告》。(新闻报料请私信微信公众号 " 大河看见 ")
————————————
来 源:大河报 · 豫视频记者 刘永恒
编 辑:王利红
校 对:赵秀荣
值班主任:钟玉芹
审 核:施一楠