界面新闻记者|马悦然
新能源已变成“双碳”目标落地的核心引擎,未来五年的发展动向牵动产业链“神经”。
3月13日晚,《中华人民共和国国民经济和社会发展第十五个五年规划纲要》(下称“十五五”规划纲要)正式发布。
纲要共分为18篇。界面新闻注意到,其中关于能源部分多了不少新表述。
“十五五”规划纲要在主要目标中提出,美丽中国建设取得新的重大进展。绿色生产生活方式基本形成,碳达峰目标如期实现,单位国内生产总值二氧化碳排放降低17%,清洁低碳安全高效的新型能源体系初步建成。
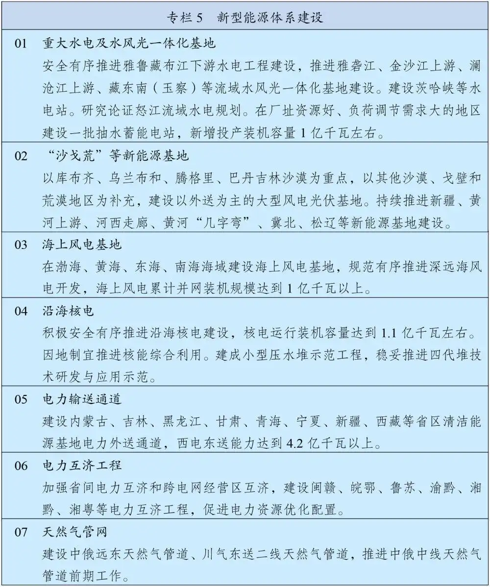
在加力建设新型能源基础设施板块,“十五五”规划纲要要求,深入实施能源安全新战略,加快构建清洁低碳安全高效的新型能源体系,建设能源强国。

同时,推进非化石能源安全可靠有序替代化石能源,坚持风光水核等多能并举,实施非化石能源十年倍增行动。统筹就地消纳和外送,建设“三北”风电光伏、西南水风光一体化、沿海核电、海上风电等清洁能源基地,加强分布式能源就近开发利用,布局发展绿色氢氨醇,积极推进光热发电和地热能利用。
界面新闻注意到,“坚持风光水核等多能并举”为五年规划中首次提出,且从相关表述来看,中国能源结构已偏向以光伏、风电为主的新能源。
此外,新能源消纳问题仍是制约其规模化发展的关键瓶颈,亟需通过电网升级、储能配套与市场化机制改革加以破解。
“十五五”规划纲要要求,着力构建新型电力系统,全面提升电力系统互补互济和安全韧性水平,优化全国电力流向和跨区域通道布局,加快智能电网建设,完善城乡配电网,科学布局抽水蓄能,大力发展新型储能。
对于新型储能,规划纲要冠以“大力发展”的前缀。这无疑是再次明确了其市场地位,将进一步推动储能产业从政策驱动迈向高质量发展阶段。
海辰储能相关负责人对界面新闻表示,“十四五”以来,新型储能的定位发生了根本性变化。“十五五”期间,新型储能的角色将从“补充”走向“关键”。 它不再是新能源发展的“补充”,而是构建新型电力系统最重要的灵活性资源之一。
该人士称,中国新型电力系统正加速向规模化、低碳化、灵活化、智慧化升级。无论是新能源消纳、系统调节,或是电网安全,核心均是提升电力系统的灵活性,用更安全、更经济的方式,让电力系统在波动面前“更稳、更快、更聪明”。
“新型储能与抽水蓄能的关系不是竞争,而是协同共建多层次储能体系。”该人士认为,“十五五”时期,这两类储能的关系将会更加清晰。
其中,抽水蓄能是电力系统的“压舱石”,适合做大规模、长周期调节,支撑电力系统的底层稳定。
新型储能中,特别是2–8小时的锂电长时储能,则具备容量灵活、部署灵活、功率响应快等优势,可以精准应对新能源波动、满足日内和日间的调节需求,在接入端、配电端和用户侧都能发挥独特作用。
去年9月,国家发展改革委、国家能源局印发了《新型储能规模化建设专项行动方案(2025—2027年)》,提出,2025-2027年三年内全国储能新增装机容量超过1亿千瓦;到2027年,全国新型储能装机规模达到1.8亿千瓦(180 GW)以上,带动项目直接投资约2500亿元。
当前,新型储能正逐步从“强制配储”走向“按需配置”,从“政策驱动”转向“市场引领”。
“行业发展的核心瓶颈在于如何让储能的巨大价值通过市场机制实现经济回报。过去‘配而难用’的模式不可持续,必须让储能通过真正参与市场交易获得合理收益。”海辰储能上述负责人认为。
其提出,建议“十五五”期间,加快全国统一电力大市场建设,开放电力及辅助交易市场,完善交易制度。同时,建立灵活性电力资产评级与准入体系,并构建全网联网的电池安全与运行监测机制等。
相对于储能的快速增长期,光伏的装机量增长未来将会放缓。据彭博新能源财经此前预计,2025-2035年期间的全球光伏新增装机年复合增长率将放缓到3%。其中,中国市场年复合增长率将降至-5%。
目前,国内光伏行业的主要矛盾集中在落后产能出清,具体的落实节点尚不清晰,导致市场复苏节奏受扰。
风电板块在“136”号文后,短期内行业确定性高于光伏。
去年10月,北京国际风能大会暨展览会上发布了《风能北京宣言2.0》。其中提出,中国风电“十五五”期间年新增装机容量不低于1.2亿千瓦,确保2030年中国风电累计装机容量达13亿千瓦,到2035年累计装机不少于20亿千瓦,到2060年累计装机达到50亿千瓦。
去年9月,中国宣布的新一轮国家自主贡献目标明确,2035年风电和太阳能发电总装机容量达到2020年的6倍以上、力争达到36亿千瓦。
在接受界面新闻等媒体采访时,通威集团董事局主席刘汉元表示,“十五五”中关于能源转型、能源强国的篇幅较长,阐述了能源对中国经济社会发展、能源转型、碳中和碳达峰的重要性。以及在碳达峰碳中和过程中对中国高质量发展的战略机遇,业内有了新的高度。
刘汉元认为,当前,作为推动全球能源革命的主力军,中国的能源转型已进入到“深水区”和“无人区”,需要我们以更大的魄力和担当,进一步加大应用力度,用发展去解决发展中的问题,巩固并扩大中国的领先优势,继续引领全球绿色转型。“十五五”期间,中国有条件进一步加快国内能源转型,并且能“跑得更快、跑得更好”。
“通过加大新能源的装机应用力度,不但能尽快消除相当一部分行业的过度内卷,还能有效拉动经济持续向好发展,助力中国走在全球气候治理的最前列。”刘汉元表示。
除了风光储等目前趋于成熟的新能源,“十五五”规划纲要还在前瞻布局未来产业部分,提出推动包括氢能和核聚变能在内的行业,成为新的经济增长点。