热搜词: 2026 2025 2027 admin请输入关键字 ad\'
首页 学习 生活 综合 科学 资讯
学习
未告知肿瘤家族史遭保险拒赔,法院判了:投保人获赔50万学习

记者丨郭聪聪林汉垚编辑丨杨希肖嘉投保三年后确诊肺癌,保险公司却以‘未告知肿瘤家族史’为由拒绝赔付?这...

vivo宣布涨价学习

记者丨张嘉钰骆轶琪编辑丨江佩霞3月16日,vivo发布《关于vivo及iQOO部分产品建议零售价调整...

统计局最新发声!我国经济长期向好的支撑条件和基本趋势没有变学习

记者辛圆3月16日,国务院新闻办公室就2026年1-2月份国民经济运行情况举行新闻发布会。针对前两个...

去年医保系统共追回基金342亿元,警方抓获10357名骗保嫌犯学习

2026年3月16日,国家医保局发布2025年医疗保障事业发展统计快报。其中显示,去年全国查实医保欺...

国内期货主力合约涨跌不一,沥青涨超9%学习

国内期货主力合约涨跌不一,沥青涨超9%,瓶片涨超5%,丙烯、SC原油、乙二醇(EG)、聚丙烯(PP)...

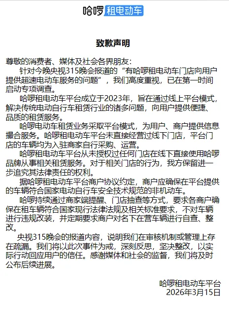
电动车违规解除限速被315点名,哈啰致歉:已启动专项调查学习

被央视“315”晚会点名电动自行车违规解除限速后,当晚,哈啰租电动车发布致歉声明。哈啰表示,针对央视...

一台接收器就能捕捉你的输入内容警惕无线键鼠“隔空取物”式窃密学习

无线键盘、鼠标等设备以其简洁高效的体验,成为现代办公生活的标配。然而,这份便利的背后,若不加注意,也...

科技早报 | 哈啰回应被315晚会点名;鱼泡直聘被工信部点名通报学习

哈啰回应被315晚会点名:连夜开展全面自查与整改据315晚会曝光,部分电动车线下租赁市场存在违反新国...

界面早报 | 中美经贸磋商在法国巴黎开始举行;两部门发布《个人贷款业务明示综合融学习

中美经贸磋商在法国巴黎开始举行新华社消息,当地时间3月15日上午,中美两国经贸团队在法国巴黎开始举行...

消费者为AI虚假搜索结果买单?商家批量投喂不实内容,每月最低只需1200元学习

AI"投毒"存在法律风险3月15日晚举行的央视"315"晚会...

  • 首页
  • 上一页
  • 147
  • 148
  • 149
  • 下一页
  • 末页
  • 最近添加
    地方新闻精选 | 湖南20岁小伙养6个弟妹被指系打 新一代问界M9开启预售 伊朗伊斯兰革命卫队,最新发声 深圳男子在交友软件充值9万多,怀疑网恋女友是机器人 曹德旺:大不了关掉美国工厂 辍学少年打造“动漫圈大佬”人设,30名动漫爱好者被 北京:5月1日起禁止滑板车、平衡车上道路行驶 台军连长骂日裔士兵“死日本鬼子”遭撤职侦办,岛内众

    最近推荐

    • 地方新闻精选 | 湖南20岁小伙养6个弟妹被指系打造人设 南通处罚“大葱免费拿”造谣者
    • 新一代问界M9开启预售
    • 伊朗伊斯兰革命卫队,最新发声
    • 深圳男子在交友软件充值9万多,怀疑网恋女友是机器人
    • 曹德旺:大不了关掉美国工厂
    Copyright © 2012-2024 某某公司 版权所有吉ICP备13000426号-2 | XML地图