热搜词: 2025 2026 admin请输入关键字 ad\'
首页 学习 生活 综合 科学 资讯
学习
日本金融市场遭遇股债汇“三杀”学习

由于日本首相高市早苗力推积极财政政策并主张保持宽松货币政策等多重因素,投资者对日本政府财政状况恶化的...

外资密集发声看好中国市场,瑞银、摩根士丹利上调中国股指目标点位学习

多家外资投行发声看好中国市场。近期,瑞银、摩根士丹利、摩根大通、高盛等国际知名投行陆续发布最新观点,...

中国队包揽冠亚军!首届世界无人机足球锦标赛闭幕学习

11月15日至18日,2025年世界无人机足球锦标赛在上海体育馆举行,经过四天的精彩角逐,中国队成功...

大外交|叙利亚高层密集访问中美俄大国,为解决国内困局“打开突破口”学习

自9月在联合国大会正式亮相国际舞台以来,叙利亚政权领导人沙拉和他领导的叙利亚过渡政府正努力展开一系列...

高铁票买到01F座位实为行李架?北京客运段回应学习

近日,有网民反映“高铁票买到6车01F座位实为行李架”的情况,记者就此致电担当该趟列车乘运任务的北京...

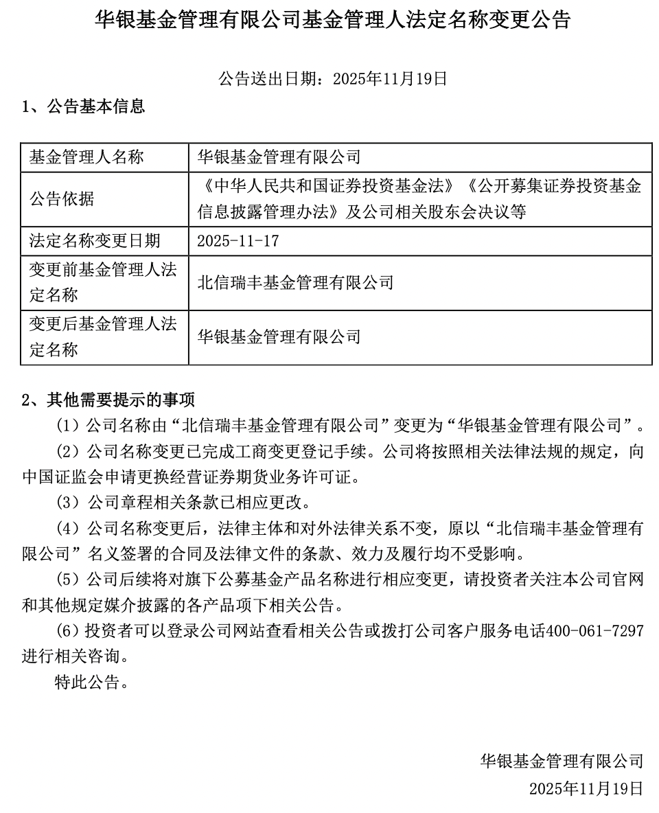
年内变更五位核心高管!北信瑞丰基金正式更名华银基金,新logo与华夏银行高度相似学习

北信瑞丰基金正式更名为华银基金。11月19日,北信瑞丰基金管理有限公司(简称“北信瑞丰基金”)发布法...

养老机构预收费纳入专户管理:账户唯一,网银禁用学习

11月19日,民政部办公厅、金融监管总局办公厅联合发布《养老机构预收费存管工作指引》(下称《指引》)...

“赶快道歉”“辞职吧”!高市早苗越线挑衅自食恶果学习

18日,外交部亚洲司司长刘劲松在北京同日本外务省亚洲大洋洲局局长金井正彰举行了磋商。在磋商中,中方就...

美国会一致要求公布相关文件,爱泼斯坦案成党争主要战场学习

备受美国舆论关注的爱泼斯坦案迎来重大时刻,成为两党继临时支出法案之后的新战场。综合央视新闻等媒体报道...

【理响中国】引领法治中国建设的强大思想武器学习

中共中央总书记、国家主席、中央军委主席习近平近日对全面依法治国工作作出重要指示强调,坚持党的领导、人...

  • 首页
  • 上一页
  • 46
  • 47
  • 48
  • 下一页
  • 末页
  • 最近添加
    学习规划建议每日问答丨为什么要加快产业模式和企业组 日本宣布在敏感区域部署导弹,国台办回应:这一动向极 经营利润骤降85%,阿里巴巴站在了十字路口 联合国报告警告巴勒斯坦陷入经济崩溃 藏经洞发现125年,敦煌研究院再出“敦煌画”图册樊 大使馆回应仝卓表弟柬埔寨失联 大使馆回应仝卓表弟失联:立即联系柬警方了解、核实相 苹果首款折叠屏iPhone售价或为2399元,预计

    最近推荐

    • 学习规划建议每日问答丨为什么要加快产业模式和企业组织形态变革
    • 日本宣布在敏感区域部署导弹,国台办回应:这一动向极其危险
    • 经营利润骤降85%,阿里巴巴站在了十字路口
    • 联合国报告警告巴勒斯坦陷入经济崩溃
    • 藏经洞发现125年,敦煌研究院再出“敦煌画”图册樊锦诗作序
    Copyright © 2012-2024 某某公司 版权所有吉ICP备13000426号-2 | XML地图