热搜词: 2026 2025 admin请输入关键字 ad\'
首页 学习 生活 综合 科学 资讯
学习
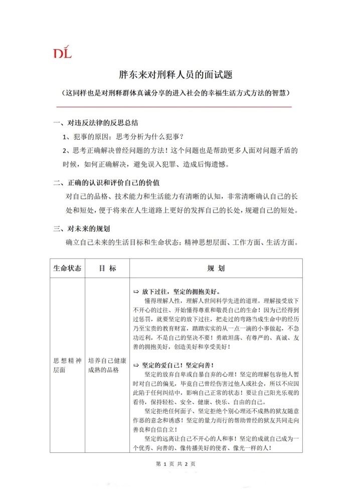
胖东来公布针对刑释人员的面试题,要求分析犯事原因学习

界面新闻记者|宋佳楠8月14日晚间,胖东来创始人于东来在社交平台发布了针对刑释人员的面试题。题目涉及...

国家数据局:数据产权等10多项制度将在今年推出学习

今天(8月14日),国务院新闻办公室举行“高质量完成‘十四五’规划”系列主题新闻发布会。国家数据局相...

萨摩亚驻华大使卢阿马努韦·马里纳:跨越半个世纪的萨中友谊正如千年佳酿历久弥香学习

视频制作:焦炬凝国际在线消息(记者石丽敏):"第一次喝中国的白酒不太适应,但现在真的很喜欢...

贵州2岁男童家门口失踪3天,在离家数公里外高速旁的隐蔽灌木丛中被找到,警方:轻微学习

8月11日,贵州毕节2岁男童小宇(化名)在家门口失踪。14日,走失近72小时的小宇在一处隐蔽灌木丛中...

网传“山东高速录用清北牛津生”,官方公告:招聘岗位为管培生、法务学习

近日,一网友发文称,山东高速集团一子公司2025年上半年招聘拟录用人员名单中,7名社会及校园招聘人员...

抖音电商将打通即时零售与电商业务学习

抖音电商相关负责人向界面新闻透露,为帮助商家提升经营能力、为用户优化履约时效,抖音电商近期将打通即时...

3女子带4孩点一碗面多次免费续面,被拒后反手给差评,老板:不同意和解,将调整续面学习

8月14日,"女子带5孩点一碗面多次续面"话题冲上微博热搜,引发网友广泛热议。据...

白宫:特朗普希望和平结束俄乌冲突必要时“有很多工具可用”学习

当地时间14日,白宫谈及美国总统特朗普与俄罗斯总统普京的会晤时称,特朗普希望用尽一切办法和平结束俄乌...

海南三沙:加大组织宣传,吸引更多渔民“耕耘祖宗海”学习

8月14日,葛国科主持召开伏季休渔期结束后渔业生产工作座谈会。许文摄据海南三沙市政府网站消息,8月1...

吸引16个国家、280支参赛队伍,全球首个人形机器人运动会开幕学习

今天(14日),由北京市政府、中央广播电视总台等联合主办,总台北京总站参与承办的全球首个人形机器人运...

  • 首页
  • 上一页
  • 984
  • 985
  • 986
  • 下一页
  • 末页
  • 最近添加
    AI早报 | Meta宣布收购智能体创业公司Man 泽连斯基:准备好以任何形式同普京会晤 管学文、宋淑文,被查 俄称将在谈判中采取更强硬立场 广东21市组团揽才,瞄准AI、低空经济、生物医药人 把价格打下去,这家深圳模拟器公司想发展高尔夫“下沉 南京一酒店矿泉水发现针孔且漏水?酒店回应:警察已在 “支付服务暂停”?微信紧急回应!

    最近推荐

    • AI早报 | Meta宣布收购智能体创业公司Manus;智谱拟全球发售3741.95万股H股
    • 泽连斯基:准备好以任何形式同普京会晤
    • 管学文、宋淑文,被查
    • 俄称将在谈判中采取更强硬立场
    • 广东21市组团揽才,瞄准AI、低空经济、生物医药人才
    Copyright © 2012-2024 某某公司 版权所有吉ICP备13000426号-2 | XML地图