热搜词: 2026 2025 admin请输入关键字 2027 ad\'
首页 学习 生活 综合 科学 资讯
综合
金价大涨,门店锐减,周大生一年关闭560家店综合

尽管金价一路攀升,但黄金珠宝企业的盈利却反向下行,多家头部品牌已开始缩减门店规模。周大生(00286...

70款手机软件违规收集使用个人信息被通报,含美年大健康、e代驾等综合

依据《网络安全法》《个人信息保护法》等法律法规,按照《中央网信办、工业和信息化部、公安部、市场监管总...

全运会台湾火炬手:传递粤港澳火炬也想架起两岸桥梁综合

发布时间:2025年11月02日20:19    来源:中国新闻网11月2日,在十五届全运会火炬传递...

上海经济规模位列全球城市第五名,综合实力持续增强综合

11月3日,在上海市人大2025年度人大代表集中视察活动中,数十名上海市人大代表及在沪全国人大代表围...

港媒:中国香港奥运冠军江旻憓确认将参加香港立法会选举综合

11月3日,据“香港商报”微信公众号消息,巴黎奥运女子个人重剑金牌得主、剑后江旻憓正式确认参加12月...

哈桑宣誓就职坦桑尼亚总统综合

当地时间11月3日,在坦桑尼亚总统选举中获胜的萨米娅·苏卢胡·哈桑在首都多多马宣誓就职。哈桑生于19...

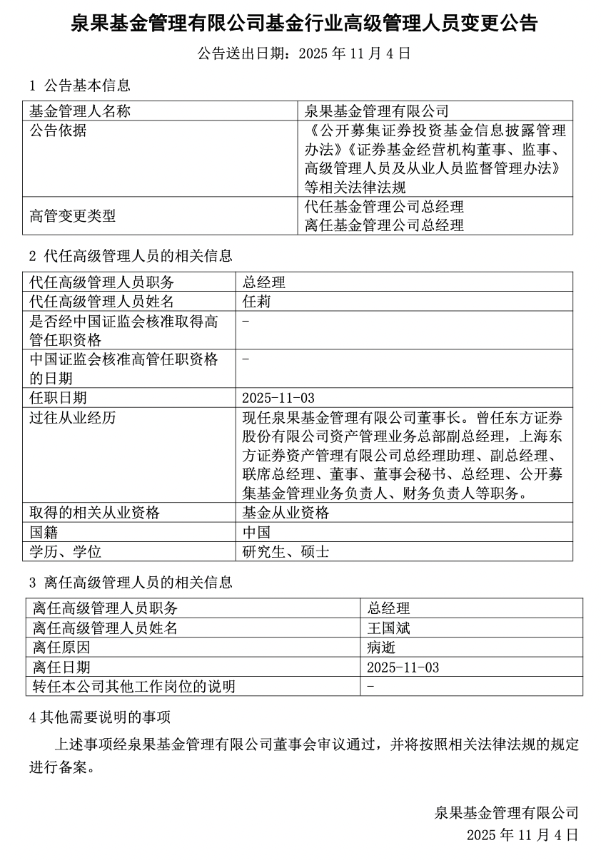
57岁王国斌因病逝离任泉果基金总经理,董事长任莉代为履职综合

泉果基金管理有限公司(简称“泉果基金”)创始人、总经理王国斌,因病医治无效,于2025年11月3日不...

俄军猛攻乌东重镇,乌克兰招架不住了综合

波克罗夫斯克防线是经过长期经营的,对乌军而言此处失守不仅意味着领土损失,更会对整个顿巴斯战线乃至国际...

苹果AI入华计划再延期,研发过程面临技术瓶颈综合

界面新闻记者|宋佳楠当地时间11月2日,知名科技记者马克·古尔曼(MarkGurman)在其Powe...

石家庄藁城一村民申请征迁补偿信息公开遇阻,区政府责令公开后镇政府超期仍未回应综合

近日,河北省石家庄市藁城区一村民吴某某反映称,他在向其所在镇政府申请公开“关于当地几年前滹沱河综合治...

  • 首页
  • 上一页
  • 544
  • 545
  • 546
  • 下一页
  • 末页
  • 最近添加
    创业板指涨逾1% 连亏了四个季度,本田将“从根本上”重新评估电动汽车 春运首周,中国境内往返日本旅客量同比下降约54% 法国政府发表最新声明!美议员公开“点名”六名富豪 2月3日投资早报|天际股份涉嫌信息披露违法违规被证 美众议院否决对加拿大加征关税 湖南一地通报“1200年古树发生火情” 韩国预计春节期间访韩中国游客人数有望增长44%至1

    最近推荐

    • 创业板指涨逾1%
    • 连亏了四个季度,本田将“从根本上”重新评估电动汽车战略
    • 春运首周,中国境内往返日本旅客量同比下降约54%
    • 法国政府发表最新声明!美议员公开“点名”六名富豪
    • 2月3日投资早报|天际股份涉嫌信息披露违法违规被证监会立案调查,天汽模拟购买东实股份60%股份股票复牌,国药现代51个药品拟中选国家集采药品接续采购
    Copyright © 2012-2024 某某公司 版权所有吉ICP备13000426号-2 | XML地图