影院转型微调研:从置身综合体到成为综合体

今年“十一”假期,“电影+旅游”“电影+美食”等玩法持续上新。但同时,平均票价近5年来首次跌破40元至36.64元,35岁以上观众占比首次超过50%,市场呈现了明显的两极分化。
澎湃研究所研究员梳理了疫情后上海电影院转型路径,并在10月28日实地调研了南京西路上的大光明影院和五角场万达影城,采访相关行业人士和专家,分析电影院叠加新兴娱乐业态的难点,探讨电影院借助商业综合体模式重塑消费场景的可能性。
置身商业体:由盛而衰的电影院
1895年,电影诞生。在一个黑色封闭空间,在长达一小时及以上的时间里,得到视听上的沉浸式体验,成为了电影与其他类型娱乐业区别的要素。电影院的建筑设计也延续了用公共集散空间串联大小不同的“黑盒”(放映厅)的形态。
从产业链角度而言,电影与其他娱乐业相比也有特殊之处。2002年,国内电影放映开始采用院线制,产业链的主体是发行,而电影院是终端零售场所。
电影院嵌套至商业综合体中共同生长的模式也始于2002年。影院与商业地产的结合,既解决了有效屏幕数的不足,也吸引了差异化的人流。根据RET睿意德中国商业地产研究中心统计,2008-2018年,在全国院线数量仅增加14家的情况下,院线银幕数从4097块增长到60079块,整体翻了近四番。
回顾这段历史,可以发现电影院作为大众消费场域,本身的发展存在三个隐患。首先是电影院的空间形态和用途较为单一,除了放映电影很难与其他业态兼容。
其次是电影院不掌握生产资料,盈利模式单一。电影院的基本职能是提供放映服务获取票务收入,同时还为合作商提供广告服务、提供卖品等衍生品服务以获得非票务收入。而电影院提高市场占有率,依靠的是母公司的规模扩大以及运营策略。
第三是电影院对其他商业的依赖较大。在千禧年初的“大片”时代,电影是一类高目的性消费,由此发散连带餐饮等消费。
疫情后,全球电影产业日趋收缩。《21世纪经济报道》统计,2025年上半年全国的平均票价45.6元,创下历史新高,但平均每场观影人次却骤降至仅2至4人。同时,单个影院的放映场次同比减少了889场,空场率高达40%,许多场次甚至没有观众。头部影片数量也开始大幅减少,中小型影片数量虽相对较多,但对票房整体贡献甚微。
根据猫眼电影平台截至10月28日的票房排行统计,2025年排名前100的影片中,场均人次都没有超过25人次;甚至场均人次10人以下的占到86%,这个区间的平均值只有4.63人次。

数据来源:猫眼专业版 本文图表均由 赵忞 制
供给端的萎缩导致三个隐患同时“爆雷”。传统影院一般位于商场高层且相对封闭,只有在电影热映时期成为客流“热区”,其余时间则为“冷区”。当电影不再成为高目的性消费,“冷区”不仅很难带动其他消费业态,自身也很难盘活。
内向型转型:从“大堂经济”到叠加娱乐业态
2020年起,受到疫情影响的影院开始以自身为主体的业态转型。
过去消费者对线下观影的需求是满足仪式感与体验感,现在更强调参与互动感和以自身为中心的情感链接。中影集团董事长傅若清曾表示,电影院不单是看电影的场所,同时也是公共文化消费和文化活动的场所。
疫情促使电影院找到活路。一些电影院开始引入潮玩、剧本杀、演出活动等新业态,而后变成了主动面向消费者需求变化转型。其中“大堂经济”是一种在影院空间(Space)内的场所(Place)重塑,也是目前电影院最普遍的“电影+”方式。
在上海,最典型是上海影城SHO一楼大堂空间联动浣熊唱片,搭建“黑胶市集”,以及上海五角场万达影城与热门游戏《原神》合作,在《原神》上线四周年之际,推出原神周年庆主题IMAX影厅。

2024年9月底,五角场万达影城与原神联名时,公共空间增加了很多立牌、海报,还有小型快闪店。截屏自B站up主“狼巴子原型机”的探店视频。本文图片均由 赵忞 摄
万影影业(深圳)有限公司总经理陈华认为,电影院可以不再局限于电影放映,而是成为连接不同文化形式的枢纽。“影院的公共空间较大,它有没有可能是一个画廊,或者跟书店进行融合,都是值得考虑的。”
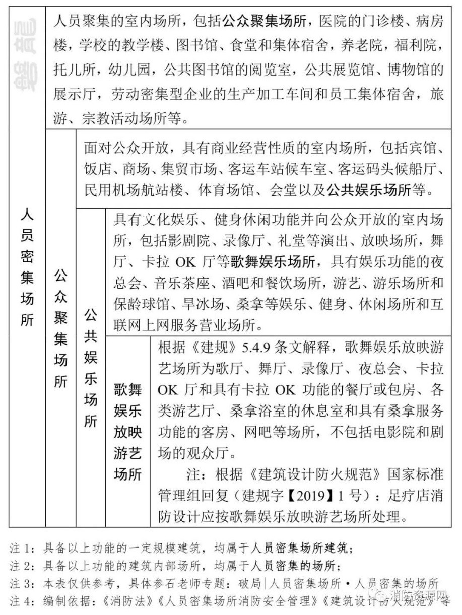
这听上去很美,但矛盾点在于电影院与KTV、剧本杀体验店等“娱乐场所”在多种设计规范、运营政策和标准分类中位于不同位置。电影院增加或更改运营属性时,要比各类娱乐场所之间更改属性更难。

各类场所从属关系一览表。图片来源:消防资源网
剧好玩文化传媒公司合伙人雷明曾想过与电影院合作,但发现电影院想要增加更多的娱乐功能,需要重新提交不同的经营申请、重新办理安全检查许可证,有时还要拉上演出经济机构或网络文化机构共同申请,流程非常复杂。

根据管理条例和申请步骤的公开信息整理
华人文化集团和万达集团本身就有院线、演艺、娱乐等不同分公司,UME影城则是因为与UMEPLAY(综合型实景交互娱乐公司)合作,可以在自己的电影院附加更多娱乐场所经营涵盖的业态。普通的中小电影院并没有这样的资源,很难叠加更多娱乐业态。

2024年11月,万达电影发布了“打造超级娱乐空间”的概念。
外向型转型:从票根经济到“电影院综合体化”
电影院向外主要采用“票根经济”的方式联动更多消费业态,搭建连带消费网络。例如UME影城上海新天地店,联动新天地商场的市集、餐饮门店等周边配套,附近三公里以内的一些商户彼此提供互动福利和宣传展示机会,实现共赢。但电影产业低迷对“票根经济”的底层逻辑——即电影院首先要是高目的性消费场所颇为不利。
“影院综合体化”则完全颠覆了之前的逻辑,强调的是电影院本身是一幢复合功能的商业建筑(而不是电影院被综合体包裹),里面除了影厅之外,还有其他消费功能的空间。
它学习的是迪士尼乐园、环球影城等主题乐园的“循环动线”,让消费者从沉浸体验的场景空间出来短短几分钟内,在最有购物欲望的时候就能看到相关的衍生商品,将影院打造成为一个开放的“电影市集”,主要出售的不是电影本身而是电影的周边产品,一定程度上能够拉通引流。
例如韩国清潭洞的CGV影院,在设计上就采用了垂直分布方式,包括放映、餐饮、购物、娱乐等多种功能的综合文化空间,不同配置、功能的影厅呈垂直分布,并且配合细分人群、电影主题专门打造了多样的零售购物区域。

韩国清潭洞的CGV影院分层功能。图片来源:中国游艺游乐园协会
但这种模式对电影院本身的建筑空间要求较高。澎湃研究所研究员走访了公共空间面积大且拥有“露台经济”的大光明影院,发现现有的大体量单体影院在“综合体化”改造中依然有很多局限。
特别是影院公共空间从设计伊始便以集散功能为主,可供停留的空间不足。例如大光明影院在媒体报道中功能业态已经很复合,但其中较大尺度的公共空间用来做历史展,夜半餐厅在工作日的白天依然是放映厅,最终可以停留和“慢消费”的空间其实只有屋顶露台。

10月27日下午15:00左右,大光明影院仅有的可以驻留的空间。上图是露台,露台左边便是夜半餐厅,但前台的工作人员依然表示“这里是放映厅”。 下图是二楼大堂,目前为历史展。 赵忞 图
影院运营方并没有商业综合体的运营经验,“隔行如隔山”,想要像地产公司一样高效运营商业空间,难度也大。但如果是新建大型综合体,或较大体量的空置商场改造时,可以从设计和改造的前端便开始思考“电影院综合体化”。
澎湃研究所研究员在五角场万达影城采访时,有一位消费者提到位于北外滩的友邦大剧院有多条疏散通道,每条都与不同层的消费空间相连。“这样做流线就很方便,从演出场所出来就能直接消费”。他认为虽然商业部分目前招商效果不佳,但这种“剧院综合体”模式也适合作用在影院与综合体的融合上。
未来:颠覆产业链中的传统角色,改卖多尺度空间
电影作为历史悠久的娱乐方式,自成一派,空间设计和使用方式与新发展而来的娱乐场所有很大不同,在规范和管理上有诸多不兼容之处。
如果抛开传统电影院单一空间使用方式,有可能从别的角度带来更多融合发展的机遇。例如韩国Megabox边做手工边看电影的尝试,以及“封闭的‘黑盒’助眠”这种非常规定向营销活动:上班族、学生仅需要花费1000韩元(4.95元人民币),便可在午餐时间享用两个小时影院躺椅的休息时间。
东南大学城乡规划学博士,《城市中国》研究中心主任徐伟曾提出“集合空间运营商”的概念,“把资产运营变成提供空间。运营商应该更多考虑能够提供多少种不同尺度的空间给业态灵活使用。”Megabox的实践已经很趋近这种理念。
另外,院线电影发行市场供大于求。2020年,全球电影市场中流媒体数字发行占比已达61.8%,是传统院线市场的5倍。而且流媒体平台上的电影更多样化,流媒体已成为当下观影的主要方式。
2023年8月,中宣部电影局常务副局长毛羽指出:“传统的全院线统一发行方式,已不适应广大观众日益个性化的观影需求和多样化的创作格局,必须在分众化、分线型的差异化发行放映模式上实现突破。”
将流媒体发行与休闲空间结合,“万物皆可影厅化”,将开启电影与其他休闲娱乐业态融合的大门。

2025年10月3日,虹桥枢纽的水裹·汤泉生活(洗浴中心)提供了诸多格子间可供亲子、情侣或朋友“躺平”观影,还有集中一些的半封闭电影空间和打游戏的场所。它们有可能是未来电影院模式的一类雏形。赵忞 图
------------------
城市因集聚而诞生。
一座城市的公共政策、人居环境、习俗风气塑造了市民生活的底色。
澎湃城市观察,聚焦公共政策,回应公众关切,探讨城市议题。

欢迎前往征订公告页面,获取更多订阅资讯。