热搜词: 2026 2025 admin请输入关键字 2027 ad\'
首页 学习 生活 综合 科学 资讯
资讯
邓炳强秘密离港去泰国被质疑,难道不知道什么更重要吗?资讯

强为质疑而质疑,却是身在大处而非往小中观瞧,并不足取!文|海上客"今次行动有隐蔽性,否则会...

周日早午餐主持人暂停节目,因为“突发新闻”的客人没有出现资讯

3月2日,英国第四频道的《周日早午餐》节目一开场就很尴尬,因为预定的一位名人没有出现在节目中。制片人...

特朗普停止军事援助将损害乌克兰的防御。但它可能不是致命的资讯

伦敦(美联社)——自三年前开始,美国一直是乌克兰最大的军事支持者。这并不意味着乌克兰的防御会很快崩溃...

特朗普抨击北约的用处,称美国不会保护“违约”成员国资讯

美国总统唐纳德·特朗普周四表示,他可能会将美国的官方政策定为,如果北约成员国受到攻击,美国不会援助那...

由于技术问题,Hulu的用户在奥斯卡直播期间被困资讯

周日,成千上万的Hulu用户在访问第97届奥斯卡金像奖的直播时遇到了技术困难,这是第一次通过流媒体观...

波黑塞族议员禁止成立联合机构,此前法院判定总统有罪,紧张局势加剧资讯

萨拉热窝,波斯尼亚-黑塞哥维那(美联社)——波斯尼亚塞族立法者周四通过了一系列法律,禁止波斯尼亚中部...

维修店的专家详细说明“实际问题”,因为他们发布显示更新资讯

自从《修理店》登上电视荧幕后,史蒂夫·弗莱彻就成了BBC电视剧中深受喜爱的主角。这位钟表师以将生命注...

抵押贷款和房地产趋势:劳伦斯·云的见解资讯

正如LawrenceYun在这篇商业新闻中强调的那样,抵押贷款目前正在影响房地产市场的动态。近期成屋...

恒大深圳湾超级总部再易主,兴业银行豪掷66亿接手,万科南方区域代建资讯

界面新闻记者|王妤涵近日,兴业银行发布公告称,其深圳分行拟在深圳市南山区购置T208-0054地块的...

Jade Thirwall获得首个全英音乐奖,并向“Little Mix sis资讯

杰德·瑟尔沃尔以独唱歌手的身份首次获得全英音乐奖,她向LittleMix姐妹们表达了敬意,并艰难地爬...

  • 首页
  • 上一页
  • 3002
  • 3003
  • 3004
  • 下一页
  • 末页
  • 最近添加
    格力电器第一大股东拟减持2%股份,为高瓴入主六年来 胖东来“黄金万两大月饼”商标权及不正当竞争纠纷案胜 关系紧张加剧之际,古巴打死闯入的美籍快艇上多人 中国公民大阪街头被劫500万日元中领馆再次提醒近期 最高法:缅北明家、白家两大犯罪集团被彻底摧毁,16 41岁独居女子去世,百万遗产谁来继承?法院判了 医生因未完成创收指标被待岗?兰州卫健委凌晨通报调查 2月26日投资早报|传音控股2025年净利润同比下

    最近推荐

    • 格力电器第一大股东拟减持2%股份,为高瓴入主六年来首次
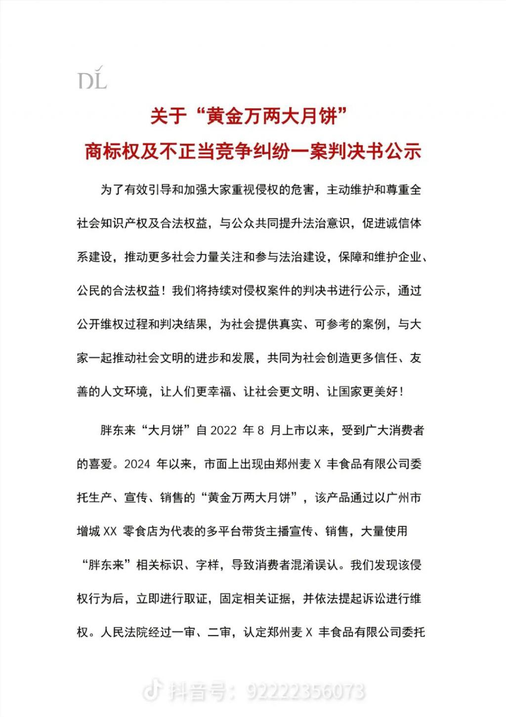
    • 胖东来“黄金万两大月饼”商标权及不正当竞争纠纷案胜诉,一公司被判赔305万元
    • 关系紧张加剧之际,古巴打死闯入的美籍快艇上多人
    • 中国公民大阪街头被劫500万日元中领馆再次提醒近期避免赴日
    • 最高法:缅北明家、白家两大犯罪集团被彻底摧毁,16人被判处死刑立即执行
    Copyright © 2012-2024 某某公司 版权所有吉ICP备13000426号-2 | XML地图