热搜词: 2026 2025 2027 admin请输入关键字 ad\'
首页 学习 生活 综合 科学 资讯
综合
环卫工打落路边花朵疑因落花影响工作,西安未央:已严肃批评教育综合

新京报讯西安市未央区城市管理和综合执法局3月16日发布情况通报,内容如下:3月16日,媒体报道我区&...

俄称击落超百架乌无人机综合

俄罗斯国防部3月16日通报称,莫斯科时间15日23点至16日上午8点,俄防空系统拦截并击毁了145架...

直通部委|我国基本医保参保率巩固在95% 2月份商品房售价环比降幅继续收窄综合

医保参保人数133068.14万人,参保率巩固在95%3月16日,国家医保局发布2025年医疗保障事...

中注协提示审计报告使用者谨慎使用未赋码审计报告综合

3月16日,中国注册会计师协会(以下简称中注协)发文表示,近期发现,有不法机构假冒会计师事务所名义出...

促消费政策效果持续显现,1-2月消费同比增速回升至2.8%综合

记者辛圆国家统计局周一公布数据显示,2026年1-2月社会消费品零售总额同比增长2.8%,增速较去年...

统计局:我国能源供给保障能力较强,应对外部市场波动具有较好基础条件综合

记者辛圆国家统计局新闻发言人、总经济师、国民经济综合统计司司长付凌晖在周一的国新办新闻发布会上表示,...

姚晨曹郁官宣离婚综合

姚晨曹郁官宣离婚:多年前,我们结束了婚姻关系,考虑到当时孩子年幼,未做对外公布。...

外交部:中美双方就特朗普总统访华事宜保持着沟通综合

财联社3月16日电,外交部发言人林剑主持例行记者会。英国广播公司(BBC)记者提问,美国总统特朗普表...

从“开源之都”到“龙虾之都”,中国的城市们在急什么综合

三月,OpenClaw"野蛮生长"。这一轮智能体热潮延续了过去一年中国开源模型加...

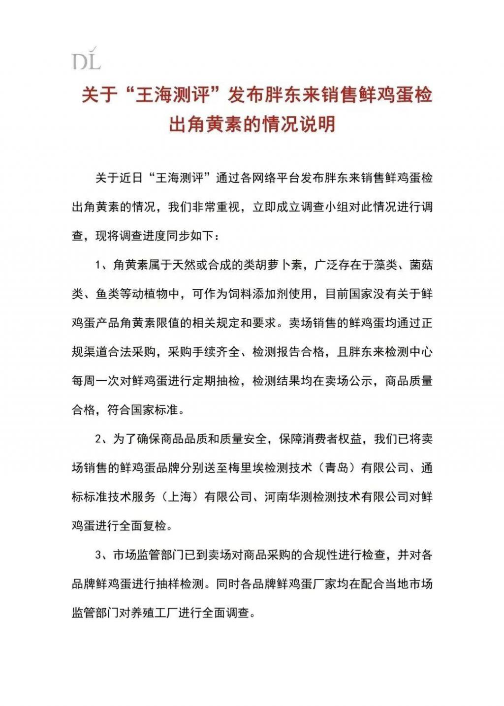
胖东来:如果鸡蛋没问题,将坚决诉讼维权综合

近日,知名打假人王海团队发布检测报告称,其在许昌胖东来超市购买的黄天鹅可生食鸡蛋样品中,检出了人工合...

  • 首页
  • 上一页
  • 176
  • 177
  • 178
  • 下一页
  • 末页
  • 最近添加
    【深度】7.31亿非法所得与85处伦敦房产:被通缉 赛诺菲大中华区总裁施旺:上海生物医药应从产业制高点 最高检点名社保领域集中问题:以“空壳公司”为工具, 上海市卫生和健康发展研究中心主任金春林:临床资源高 微软与OpenAI合作“松绑”,模型及IP授权变更 云南14岁男生杀害女同学被判无期,被害人父亲一天抽 草蜢成员蔡一杰自曝,癌细胞扩散 带着外甥侄女大搞全家腐,江西省原副省长洪礼和身犯三

    最近推荐

    • 【深度】7.31亿非法所得与85处伦敦房产:被通缉前,跨境赌博平台主犯苏江波疯狂购房
    • 赛诺菲大中华区总裁施旺:上海生物医药应从产业制高点迈向创新策源地|“2035,上海请回答”系列研讨会
    • 最高检点名社保领域集中问题:以“空壳公司”为工具,规避社保缴纳责任
    • 上海市卫生和健康发展研究中心主任金春林:临床资源高度集聚是上海的基础优势|“2035,上海请回答”系列研讨会
    • 微软与OpenAI合作“松绑”,模型及IP授权变更为非独家
    Copyright © 2012-2024 某某公司 版权所有吉ICP备13000426号-2 | XML地图